?

77779193永利官网

行业资讯

2014-2017年欧美GMP检查大咖们的分析汇总

日期:2018-05-22    


摘要:美国FDA和欧盟多个药品监管机构,,,,,,对中国很多制药企业进行了各类检查,,,,,,有些中国制药企业获得了欧美药品监管机构的认可。。。。。。。但是也同时有中国药企被欧美药品监管机构发现缺陷和警告,,,,,,现在就来汇总看一下缺陷和问题究竟在哪里。。。。。。。


2014年欧美GMP检查汇总分析


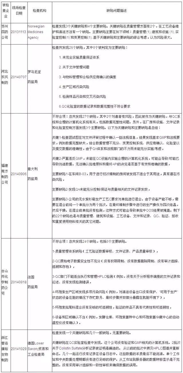
中国药企缺陷问题汇总分析


2014年度,,,,,,美国FDA和欧盟多个药品监管机构,,,,,,对中国很多制药企业进行了各类检查。。。。。。。这其中,,,,,,有些中国制药企业以扎实稳健的质量管理工作,,,,,,获得了欧美药品监管机构的认可,,,,,,为自己进军国际市场奠定了扎实的基础。。。。。。。同时,,,,,,也有中国药企,,,,,,因为日常疏于管理,,,,,,积累了很多痼疾,,,,,,而被欧美药品监管机构发现缺陷和警告。。。。。。。

岁末年终,,,,,,应该是总结和反思的季节。。。。。。。笔者搜集信息和分析数据,,,,,,希望将失败者的教训总结以分享各位制药人,,,,,,以期为制药行业发展提供经验和参考。。。。。。。


第一部分:FDA警告信(WL)揭示的缺陷分析



说明:有些企业是在2013年度被检查的,,,,,,但是警告信是2014年度签发的,,,,,,因此列入2014年度汇总分析表格中。。。。。。。本统计数据只包括中国大陆地区。。。。。。。


第二部分:EU GMP不符合报告揭示的缺陷分析



说明:有些企业是在2013年度被检查的,,,,,,但是GMP不符合报告是2014年度签发的,,,,,,因此列入2014年度汇总分析表格中。。。。。。。本统计数据只包括中国大陆地区。。。。。。。


汇总分析


从上述问题,,,,,,可以看出中国制药企业还有很多工作要做,,,,,,还有很多需要完善的地方。。。。。。。综合分析,,,,,,可以看出中国制药企业缺陷问题集中于如下领域:

第一、企业高层不重视,,,,,,不能提供足够资源。。。。。。。例如这句九洲被发现问题中就体现,,,,,,质量部门明明知道质量管理的程序,,,,,,但是由于人力资源不足,,,,,,不能对产品质量进行足够控制。。。。。。。

第二、计算机系统控制不足。。。。。。。随着FDA不断强化21CFR11法规,,,,,,以及欧盟检查团队对计算机验证要求的提高,,,,,,以后这个问题也是被检查的主要问题。。。。。。。

第三、数据不完整。。。。。。。这个问题既可能发生在QC领域,,,,,,也可能发生在生产领域。。。。。。。需要中国制药花费大力气去整改。。。。。。。

第四、设备维护和清洁工作要持续关注。。。。。。。在欧盟GMP条款中,,,,,,对于设备的预防性维护,,,,,,要求是很高的。。。。。。。如果检查组发现设备维护不利,,,,,,很容易开始怀疑产品质量是否有把握。。。。。。。


作者简介:
zhulikou431,,,,,,高级工程师、PDA会员、ISPE会员、ECA会员、PQRI会员、资深无菌GMP专家,,,,,,在无菌工艺开发和验证、药品研发和注册、CTD文件撰写和审核、法规审计、国际认证、国际注册、质量体系建设与维护领域,,,,,,以及无菌检验、环境监控等领域皆具有较深造诣。。。。。。。近几年开始着力关注制药宏观领域趋势分析和并购项目的风险管理工作。。。。。。。


GMP最前沿:2015年欧美GMP检查汇总分析


一、2014年1月到2015年12月欧盟GMP检查失败汇总分析

从数据来看,,,,,,这段时间内欧盟GMP现场检查中国和印度的不符合工厂是排名第一、第二的,,,,,,中国GMP不符合的工厂占所有不合格的工厂三分之一。。。。。。。通过图1还可以发现英国工厂的不合格率排名第三,,,,,,难道英国的工厂比欧洲其他的工厂差这么多? ?????实际笔者认为并非如此,,,,,,英国检察官一直标榜自己是GMP最严格的检查尺度,,,,,,且对内对外的检查尺度是一致的,,,,,,就这样的不护短的行为,,,,,,可能是各国药监部门值得学习借鉴的榜样。。。。。。。

图2列出了发出不符合结果的官方机构的分布,,,,,,可以看出法国、英国、意大利三国是发出不符合信最多的监管当局,,,,,,实际扣除英国当局给自己国内企业发的不符合信,,,,,,他们在全球(尤其是中印。。。。。。┓⒊龅牟环闲呕共蝗绲鹿俜蕉唷。。。。。。笔者之前也听说有些国内企业为了有通过欧洲GMP检查的资历(非常有中国特色的东西),,,,,,会去主动邀请欧洲官方来进行现场检查,,,,,,从这个数据我们可以得到一些提示,,,,,,不要去主动找对中国企业“不友好”或是现场核查力度很“严格”官方当局来做GMP检查。。。。。。。从另一个角度来说,,,,,,如果企业通过的欧盟现场检查是英法意三国的检查,,,,,,那么这个企业的GMP状态应该是过硬的了。。。。。。。

图3显示原料药和制剂的制造企业的不合格率基本持平,,,,,,可见并不是只有API企业的GMP状态,,,,,,制剂企业的GMP也不容乐观。。。。。。。当然这还和整体的API企业数量和制剂企业数量相关。。。。。。。作为产业下游的制剂企业,,,,,,相对来说风险较高虽然其整体的数量可能比较少,,,,,,但是实际的每年检查频率会比原料药企业更高,,,,,,更多的检查也就意味着更高的出错的概率,,,,,,所以其整体的不符合的发生次数和原料药企业相当也就非常合理了。。。。。。。辅料企业的不符合次数只有一家,,,,,,但不代表辅料的GMP好,,,,,,考虑到辅料企业的GMP检查并非各国药监当局的必须检查,,,,,,全年辅料企业的检查就很少,,,,,,就笔者掌握的实际情况来说,,,,,,辅料企业的GMP状态远不如原料药企业和制剂企业。。。。。。。

整体来说欧洲的检察官到现场关注的事项依此分别是:QA、实验室控制(QC)、设备设施和生产控制,,,,,,这和我们了解的欧洲检查的历史基本符合,,,,,,也就是说目前欧洲检察官的关注重点太多的变化。。。。。。。


一个很有意思的现象是,,,,,,目前欧盟给企业发出的不符合信缺陷项目来看,,,,,,数据完整性还不足四分之一,还不如欧盟检察官对设备设施的关注度。。。。。。。这个和美国FDA的检查关注点还是有差距的。。。。。。。我们可以预期随着美国FDA在中国和印度企业发现大量数据完整性的缺陷后,,,,,,欧洲检查官在未来的检查中更加重视这个方面也不是没有可能。。。。。。。


二、美国FDA GMP检查失败汇总分析


(一)、2009-2014年FDA检查中国企业结果汇总分析

从2009年到2014年,,,,,,FDA在中国的检查逐年增加,,,,,,目前基本维持在每年80家企业的规模。。。。。。。在2008年之前,,,,,,笔者也曾经做过汇总分析,,,,,,当时的每年平均检查也就是一年15-16家左右。。。。。。。目前这个格局也是和2008年发生的肝素钠事件直接相关联的。。。。。。。2013年以后的现场检查大幅度增加和FDA

2012年实施收费制度相关。。。。。。。随着FDA驻中国的检察官人数的增加,,,,,,我们可以预期将来中国企业每年接受FDA检查的次数还会继续增加。。。。。。。

在2009年到2014年期间,,,,,,GMP检查结果不符合的工厂数量并不多,,,,,,2010年最多,,,,,,为6家,,,,,,其余年份都小于5。。。。。。。OAI(Official Action Indicated)结果在当年检查中所占的比例很小。。。。。。,,,,,最多的是2009年,,,,,,为13.5%,,,,,,而2014年最少仅为2.5%。。。。。。。与此相比,,,,,,相当一部分的企业在检查中都没有缺陷,,,,,,也就是所谓的0 483结果。。。。。。。从每年NAI(No Action Indicated) 结果所占的比例可以看出来,,,,,,2009年NAI%最低,,,,,,但也有27.3%。。。。。。。之后两年该比例有所增长,,,,,,到2011年就有43.66%的工厂零缺陷通过检查(可见在中国拿到0 483真心不是什么难事!)。。。。。。。


但2011-2014,,,,,,零缺陷的比例逐年降低,,,,,,这与FDA执法力度增大有关系。。。。。。。而从2014年警告信实际内容看,,,,,,可以看出FDA对数据完整性的要求增高。。。。。。。结合FDA在印度的检查情况和结果,,,,,,结合中国企业数据完整性的实际执行状态,,,,,,我们预期在未来2-3年内,,,,,,GMP现场检查不通过的中国企业数量会大幅度增加。。。。。。。

从上表可以看出,,,,,,有些公司在检查不合格之后就没有再接受过检查了,,,,,,可能评估之后放弃了美国市场。。。。。。,,,,,还有一部分是整改未完成。。。。。。。而一部分企业选择整改后再次接受检查,,,,,,从下表可以看出,,,,,,一般的整改需要2年左右的时间。。。。。。。上表浅灰色标注部分的企业是首次检查不合格的企业,,,,,,这个比例也符合我们之前的判断,,,,,,FDA对于首次检查的企业大多都是抱着教育的态度,,,,,,90%以上的企业首次检查都是通过的,,,,,,这种”宽进”的监管态度往往给不少中国企业家一个误解,,,,,,以为FDA的检查不过如此,,,,,,结果在后续的检查中出了事情。。。。。。。

从检查时间来看,,,,,,由于圣诞的原因,,,,,,12月检查数最少(378家中只占10家),,,,,,其次是二月份(中国的新年通常是2月份)检查数量最多的是3月和9月,,,,,,都多余50家。。。。。。。每一个月的检查数量分布如下。。。。。。。从季度分布来看,,,,,,三季度的检查数目最多,,,,,,而第四季度的检查数目最少(图9、图10)。。。。。。。对于有计划过FDA的企业来说,,,,,,这些信息可以方便企业预知FDA最有可能在什么月份来检查自己的设施,,,,,,以便早做相关的准备。。。。。。。

图11是近几年各省份检查分布图,,,,,,从图中可以看出检查最多分布在浙江、江苏、山东、广东等药厂较多的沿海城市,,,,,,其次是河北、天津和重庆等。。。。。。。从这张图可以看出,,,,,,2009年到2014年,,,,,,新疆、西藏、青海、甘肃和贵州的企业没有接受过FDA的审计。。。。。。。


(二)、2015年FDA警告信分析

图12是FDA检查时间和警告信发布时间的分布图,,,,,,从图中可以看出,,,,,,这两者之间的时间差距都比较久,,,,,,从半年到超过一年不等。。。。。。。从数据可以看出FDA对于警告信的发布没有欧盟对不合格结果的发布及时。。。。。。。从上图可以看出,,,,,,FDA2015年发布的警告信中实际检查的时间都是在2014年。。。。。。。

2015年FDA共发布16封针对药品的警告信,,,,,,其中有8封是针对制剂工厂的,,,,,,包括两家无菌制剂工厂;; ; ;;;;7家是API生产企业。。。。。。。收到警告信的工厂中有一家是合同实验室,,,,,,而从警告信内容来看,,,,,,FDA对于合同实验室的要求和内部放行实验室的要求一致甚至更严。。。。。。。

图14是收到警告信的工厂分布,,,,,,16封警告信中,,,,,,发给印度企业或者印度生产基地就有9封,,,,,,超过50%。。。。。。。由于检查时间都在2014年,,,,,,可以看出FDA在去年对印度地区工厂的执法力度很强。。。。。。。美国有两家公司收到警告信,,,,,,其他国家都只有一封,,,,,,但不代表今年各国就做得很好。。。。。。。由于今年FDA对中国企业的检查数量和力度加强,,,,,,可以预见明年收到警告的中国企业应该不止一家。。。。。。。

就目前FDA给企业发出的警告信缺陷项目来看,,,,,,最多的是质量保证系统和质量控制系统相关缺陷,,,,,,这两个系统缺陷一起占总缺陷的80%。。。。。。。而数据完整性缺陷占比32%,,,,,,远高于欧盟不符合项中该缺陷的比例。。。。。。。16封警告信中有12封都有关于数据完整性相关的缺陷项,,,,,,这充分说明了数据完整性是2014年FDA检查的重点。。。。。。。而从我们目前掌握的今年FDA现场检查的情况来看,,,,,,可以预见数据完整性缺陷也将在2016年发布警告信中占较高的比例。。。。。。。


海螺研习社: 2016-2017年欧美GMP检查汇总分析


2017年中国CFDA加入了ICH,,,,,,总局忙着每个周五晚上出新的规章制度,,,,,,最终取消了制药企业的GMP认证,,,,,,制药企业的一致性评价如火如荼。。。。。。。海外也很热闹,,,,,,英国脱欧的第一个实质性影响是EMA从伦敦搬到了阿姆斯特丹,,,,,,美国FDA首次互认了八个欧盟国家官方机构的检查结果。。。。。。。作为制药行业的我们,,,,,,到底经历了什么? ?????我们希望用我们传统的方式来记录下这个即普通又特殊的年份,,,,,,寄期望于更加美好的明天。。。。。。。


一、2016-2017年欧盟GMP检查失败汇总分析


截至到2017年11月份,,,,,,欧盟官方从2016年1月到2017年度共公布了29份不符合报告,,,,,,笔者对这29份报告进行了简单的统计分析。。。。。。。从不合格报告的总数来看,,,,,,欧盟两年的总和都远少于美国一年的警告信数量。。。。。。。当然,,,,,,欧盟在中国的检查频率也没有美国的高,,,,,,而且不同国家的官方检查标准又有不同,,,,,,这点从之后的内容中可以看出来。。。。。。。


图1.欧盟现场检查全球不符合工厂国家分布

图1可以看出,,,,,,29个拿到不符合信的工厂来自于8个国家,,,,,,其中印度工厂就占据了“半壁江山”,,,,,,多达15个。。。。。。。虽然中国收到不符合报告的工厂仅有4个,,,,,,但也是排名第二的国家,,,,,,需要引起中国工厂的重视。。。。。。。排名第三的国家是英国,,,,,,有三个工厂收到不符合报告。。。。。。。究其原因,,,,,,并非英国的工厂GMP水平明显低于欧美其他地区,,,,,,而是因为英国当局对自己国家的制药企业的监管力度较严造成的。。。。。。。随着英国离开欧盟,,,,,,可以预期MHRA在欧盟其他国家的检查力度会加强,,,,,,未来不排除他们也学US FDA仅仅互认他们认为合格的部分欧盟国家当局的检查结果。。。。。。。对于有业务在英国的制药企业,,,,,,需要密集关注MHRA的后续动向。。。。。。。


在收到缺陷报告的工厂中,,,,,,浙江海正的两个制造基地分别有一个不符合报告,,,,,,但是两份报告的缺陷完全一样。。。。。。。BRISTOL LABORATORIESLIMITED也收到了两份不符合报告,,,,,,第二个生产基地的报告中直接写上“会受上一个检查缺陷的影响”。。。。。。。这说明了对于欧盟检查来说,,,,,,同一集团的不同制造基地之间如果采用同一套管理体系,,,,,,如果一个基地检查出现问题,,,,,,那么有很大的可能会连累到其他的基地。。。。。。。对于那些集团公司,,,,,,拥有大量不同制造基地的,,,,,,需要引起大家的重视。。。。。。。


图2.发出不符合结果的官方机构分布

从图2可以看出,,,,,,发布不合格报告最多的国家是英国,,,,,,为9份,,,,,,占比47.4%。。。。。。。紧接着是西班牙、意大利和法国。。。。。。。这也与我们日常检查遇到的实际情况相吻合,,,,,,上述四个国家的检查官要求会严格一些。。。。。。。但是,,,,,,从图2也可以看出来,,,,,,一些比较小的欧洲国家也开始外出检查并发布不符合报告,,,,,,比如马耳他共和国。。。。。。。结合US FDA已经公布的互认的欧盟官方机构(八个国家分别为):奥地利、克罗地亚、法国、意大利、马耳他、西班牙、瑞典和英国。。。。。。。大家会发现其中六个国家在图2中,,,,,,且排名前五的国家都在FDA互认的清单中。。。。。。。我们可以预期的是将来不管是你经历FDA检查还是欧盟检查,,,,,,一旦检查结果是负面的,,,,,,那么基本上你的产品就和欧美主流市场无缘了,,,,,,这一趋势在未来会更加明显。。。。。。。


图3. 收到不符合信工厂的类型分布

从图3可以看出,,,,,,29份不符合报告中有18份是发给制剂企业的,,,,,,剩下的11份发给了原料药生产企业。。。。。。。如果结合之前2014-2015的数据,,,,,,我们可以看到API企业拿到不符合信的数量降低了不少,,,,,,但是这个实际上是因为这两年欧盟内部出现原料药短缺的问题比较明显,,,,,,所以他们对原料药企业减少了现场审核的总数,,,,,,如果按照检查缺陷发生率而言,,,,,,其比例和制剂企业是相差无几的。。。。。。。制剂企业的总体发生次数是增加的,,,,,,在欧盟监管看来制剂企业是直接面对病患的,,,,,,趋严监管尤其是对区域外制剂企业的趋严监管应该是一个长期的事态。。。。。。。我们国内再取消了GMP认证后,,,,,,是否也会出现类似的规律,,,,,,这也是我们特别感兴趣的。。。。。。。


图4是欧盟官方最后检查日期和不符合报告发布的时间分布图,,,,,,可以看出,,,,,,没有意外情况下,,,,,,检查之后3个月内就会公布不符合报告,,,,,,只有极少数情况下时间间隔比较长。。。。。。。这也就是目前业内最为担心的欧盟检查结果一旦不利,,,,,,那么可能企业基本没有整改时间,,,,,,会很快丢失市场。。。。。。。这点和FDA的情况有很大的不同,,,,,,后面我们可以从FDA的例子中看到,,,,,,FDA还是给企业足够长的时间去合理化解释和整改的。。。。。。。在未来,,,,,,如果两个机构完全互认,,,,,,这一块会如何变化,,,,,,也值得我们期待。。。。。。。


图4 欧盟官方检查日期和不符合报告日期分布图

由于欧盟发布的不符合报告并没有像FDA警告信一样明确列出缺陷条数及内容,,,,,,本文的缺陷分类是根据报告中的关键和主要缺陷进行分析得到。。。。。。。如有不妥之处,,,,,,还望大家海涵。。。。。。。29封不符合报告共统计了131条缺陷,,,,,,从图5可以看出,,,,,,缺陷最多的是QA系统,,,,,,其次是生产系统和QC系统。。。。。。。这个趋势与FDA警告信中的类似,,,,,,但欧盟不符合报告的生产系统缺陷所占比例要比FDA警告信中的多,,,,,,这个也是可以理解,,,,,,因为大部分欧盟的检察官都有多年业界生产管理经验。。。。。。。但是也正是他们出生生产,,,,,,且普遍年纪偏大,,,,,,所以他们对QC实验室的数据完整性问题提出的不是很多,,,,,,欧盟2016到2017年不符合信中仅有11份报告中有明确提到数据完整性相关缺陷。。。。。。。


图5 欧盟检查质量体系缺陷项目分布图

如果我们对比2014-2015和2016-2017年的数据,,,,,,我们比较显著看到的变化是生产控制缺陷明显增加,,,,,,设备设施缺陷明显减少。。。。。。。我们认为这是业界了解到欧盟检查之前的侧重点在于现场设施设备的状态做了积极的应对的结果。。。。。。。结合图6,,,,,,数据完整性的缺陷比例虽然下降了近一半,,,,,,但是QC控制缺陷在数据完整性缺陷下降的同时,,,,,,实际占比还上升了,,,,,,也就意味着欧盟检察官在QC实验室的检查不仅仅关注数据完整性,,,,,,这也提醒我们质量管控人员不要被目前业内沸沸扬扬的QC数据完整性迷惑,,,,,,认为QC就只有数据完整性的问题,,,,,,这也是笔者在日常工作中发现的趋势。。。。。。。很多中国企业忙于升级自己QC系统,,,,,,忙于IT验证,,,,,,却忽视了自己的日常工作,,,,,,将本应该做好的工作,,,,,,本应该提升的业务水平拉低了,,,,,,这是值得我们警惕的。。。。。。。


图6. 欧盟检查质量体系缺陷项目分布比

从图6的趋势上看,,,,,,有生产经验的欧盟检察官更加关注的是生产控制能力,,,,,,随着他们数据完整性知识的培训到位,,,,,,我们可以预期他们会把检查的重点放到那些配备了自动生产线的设备数据完整性上,,,,,,也就会有关于生产数据完整性的缺陷产生。。。。。。。对于国内计划做欧盟的企业,,,,,,尤其是那些上了自动生产线或自动生产控制设备的制剂企业,,,,,,这个是特别需要关注的点。。。。。。。 ?????赡苣愕纳璞甘堑鹿诘模,,,,,可能你的计算机验证是供应商完成的,,,,,,可能你的记录也是全自动的,,,,,,但是如果自己的管理人员没有很好的培训,,,,,,QA没有很好的监管供应商的验证活动,,,,,,那么将来在欧盟现场检查中还是会遇到一大堆生产控制的缺陷。。。。。。。


二、美国FDA GMP检查失败汇总分析


(一)、2009-2016年FDA检查中国企业结果汇总分析


图7显示从2009年到2016年,,,,,,FDA在中国的现场GMP检查次数逐年递增,,,,,,到了2015年达到了176次,,,,,,2016年更是破纪录的200次。。。。。。。截至2017年11月30日,,,,,,官方公布出来的2017年第一第二季度的检查次数是77次,,,,,,我们预期2017年全年的检查次数会和2015年持平,,,,,,也就是170-180次之间。。。。。。。我们预期FDA在中国国内的检查高峰已经过去了,,,,,,可能出于以下几个原因:第一,,,,,,前期2015-2016年FDA高压态势下,,,,,,很多申报了FDA或计划做FDA的企业更加理智和谨慎,,,,,,申报新产品更少了;; ; ;;;;第二,,,,,,中国大的安全环保态势下,,,,,,很多中小企业纷纷被并购或退出市场。。。。。。,,,,,降低了整体的申报总量;; ; ;;;;第三,,,,,,FDA中国办公室完成了前期的高风险工厂检查,,,,,,更多的进入到批准前检查和日常维护监管阶段。。。。。。。另一个方面我们可以看到兽药部门CVM和人用药部门CDER的检查占比从2010年到2016年都是稳定在1:4的比例,,,,,,早年兽药部门来国内检查的比例高点,,,,,,近年来,,,,,,人用药检查的比例缓慢攀升中,,,,,,也侧面反应了国内行业出口产品结构变迁的历史。。。。。。。


图7. FDA在国内GMP检查的次数

我们进一步细分了FDA现场检查的结果,,,,,,从图8我们可以看到检查结果拿到OVI(Official Action Indicated)的工厂数量在2015年开始每年都突破了20家企业,,,,,,这些企业绝大多数后期都拿到了FDA的警告信和进口限令。。。。。。。这也符合我们之前的预期,,,,,,结合图9,,,,,,我们可以看到OVI的比例2015-2016年稳定在12%左右,,,,,,这个和2009-2010年的比例基本持平,,,,,,2017年已经公布的检查占比可以看出OVI的比例在2017年又有了明显的增加,,,,,,我们预期在未来中国企业拿OVI的比例还会稳步上升,,,,,,预期每年检查获得OVI的中国工厂数量维持在20-25家上下(警告信和这个数字基本相当)。。。。。。。这个数字对于那些在国内有大量原料药和高级中间体采购的跨国大企业是有参考意义的,,,,,,大家可以预估下自己在中国的供应商清单数量,,,,,,如果你们的供应链管理QA可以确保自己的供应商被官方检查的失败率低于12%-15%这个行业平均值,,,,,,那么他们的工作就是有成效的,,,,,,否则就只能说大家还需要进一步努力去提供供应链的符合性了。。。。。。。这个可能是未来2-3年跨国公司供应链管理QA持续遇到的挑战。。。。。。。


图8. FDA在国内GMP检查的结果分类


图9

我们进一步从图9可以分析看出从2015年开始国内企业0 483通过FDA检查(NAI)的数量在逐年递减,,,,,,从34%降低到目前2017年公开数据的19%,,,,,,我们分析得出的结论是,,,,,,2015年开始FDA北京办公室现场检查的占比越来越大,,,,,,众所周知的原因,,,,,,FDA北京办公室的检查官很少给国内企业开NAI,,,,,,相反,,,,,,更多的都是OVI的检查结果。。。。。。。FDA北京办公室提前不到一周的检查通知,,,,,,检察官有稳定的语言环境培训,,,,,,更多的中国工厂检查经验以及较好的QC数据完整性系统检查技巧的系统培训也将持续给中国企业带来较为严峻的现场检查压力。。。。。。。总之,,,,,,2011-2012年那种在FDA在中国检查后,,,,,,中国企业拿到0 483的高占比(41-45%的工厂都拿了0 483)美好年代肯定是一去不复返了!0 483的含金量提升的同时,,,,,,其实也更加真实的反应了中国制药企业实际的GMP水准。。。。。。。实际上,,,,,,大家也都知道我们目前GMP水平和2011-2012年比,,,,,,肯定是有较大程度的提升。。。。。。。所以换个角度来看,,,,,,我们可以自豪的说,,,,,,77779193永利官网GMP水平第一次被US FDA采用其在美国和欧洲一样的标准去检查了!


那些目前拿了0 483(NAI)的企业,,,,,,我们这边还真需要给大家泼泼冷水,,,,,,参考表1的结果,,,,,,我们可以很清楚的看到2015年拿到OVI的企业,,,,,,有50%的企业上次检查时NAI。。。。。。。最主要的原因我们认为是这些企业之前的检查发生在2012-2013年,,,,,,那个时候并没有QC数据完整性的概念,,,,,,老板和管理层被NAI所麻痹,,,,,,不愿意在2014-2015年印度企业大面积拿了警告信后做实验室的投入升级自己的QC数据完整性能力,,,,,,所以才导致了一下子从NAI跌落到OVI的局面。。。。。。。我们希望工厂的质量管理层认真的跟踪国内外监管趋势,,,,,,企业的最高领导严肃对待专业人员的警告和警示,,,,,,不要躺在历史的成绩上麻痹大意,,,,,,否则教训将非常非常的大。。。。。。。


从表1我们也看到大部分的2015年拿了OVI的企业,,,,,,除了海正、上海泰亨和上海迪赛诺在2017年成功通过复查,,,,,,其他大部分的企业至今并没有获得复查通过,,,,,,这也就暗示着一旦获得了OVI,,,,,,尤其是拿了警告信后,,,,,,其整改的周期会长达2年左右的时间。。。。。。。当然不排除有些企业就永远退出了美国市场。。。。。。,,,,,但是对于那些目前在美国销售额大的企业,,,,,,这样的时间损失是否是可以承受的,,,,,,我们也希望广大企业一把手好好衡量下。。。。。。。


另外,,,,,,从表1我们还看到一个很有意思的现象,,,,,,2016年拿到OVI的企业有12家企业其实是第一次FDA检查,,,,,,这个占到21家获得CDER检查OVI企业的一半以上了。。。。。。。而2017年目前公布的OVI企业都是第一次检查就拿了OVI的。。。。。。。这个现象让我们之前说的第一次FDA检查80%多的企业是可以成功通过检查的判断失灵了。。。。。。。我们仔细回溯下这些第一次检查就失败的企业,,,,,,发现了很多企业本身并没有任何FDA GMP的基本知识和资源,,,,,,不是被客户/代理商忽悠的,,,,,,就是被咨询公司忽悠着上了FDA的项目。。。。。。;; ; ;;;;褂胁簧倨笠凳瞧扔诠诰赫妥偷难沽Γ,,,,,在人力物力资源没有完全准备好之前就仓促上了FDA认证项目。。。。。。。我们在这里再次提醒那些计划做FDA认证的企业,,,,,,一定要选择适合自己的道路,,,,,,要重视企业内部人才团队的搭建,,,,,,要有较长时间的资金持续支持,,,,,,否则今天别人的笑话就是自己明天的悲剧。。。。。。。


表1 CDER 检查不合格工厂、历史检查和现状汇总

最后我们在汇总分析这些数据的时候,,,,,,表1中2017年的红色标记的几个企业还未有正式的警告信或进口限令出台,,,,,,基本上都是2017年4-5月期间检查的结果,,,,,,我们可以预期这五个企业在未来1-2个月会有警告信出台。。。。。。。我们将密切关注并及时更新。。。。。。。


就检查时间而言,,,,,,之前我们总结过,,,,,,认为FDA在每年的3月和9月检查次数是最多的。。。。。。。图10中重点汇总了2014-2016年的检查时间来看看是否这两年有新的变化趋势。。。。。。。2015-2016年FDA的检查高峰都出现在9月份,,,,,,一个月都有多于30个企业被检查,,,,,,平均每天都有FDA检查中国工厂。。。。。。。在2014-2016期间,,,,,,春节过后的3-6月份都是检查的高峰平台期,,,,,,每个月10-25个工厂被检查。。。。。。。 ?????悸堑矫扛黾觳槭导士缍仁且恢埽,,,,,所以可以想象下这几个月同时有多少组在中国进行GMP检查。。。。。。。10月份检查很少的原因可能和预算年度有关,,,,,,大部分的时候这个月份已经把上个财年的费用用完了,,,,,,下个财年的预算在核算中,,,,,,所以10月份很少有检查,,,,,,这个和2012年之前的情况是不完全一致的。。。。。。。这些信息暗示着,,,,,,整个第二季度和第三季度的9月份是FDA进行现场检查的高峰时间,,,,,,需要国内企业做好迎检的准备。。。。。。。


图10. FDA在国内GMP检查的月份汇总分析

另外,,,,,,2017年冬天到2018年春天,,,,,,由于中国北方26+2城市因为冬季采暖季节政府要求原料药化工企业停产限产,,,,,,我们预期11月-3月的北方企业的现场检查将大幅度下调,,,,,,美国FDA北京办公室也会因此减少现场检查的频率还是会将检查的中心移到中国南方企业身上,,,,,,这个是值得我们密切关注的。。。。。。。


图11. FDA在国内GMP检查的结果分类

我们汇总了2009年-2017年第二季度,,,,,,FDA在中国国内和港澳台检查的省份分布情况,,,,,,从图11中我们可以看到中国大陆除了西藏、青海、贵州和甘肃四个省份之外,,,,,,其他各个省份都有企业被FDA现场检查到。。。。。。。其中江(169)浙(209次)沪(52次)的确是中国制药企业接受US FDA检查最为集中的区域。。。。。。。在内地有过FDA现场GMP检查的147个城市中,,,,,,台州(80次)、上海(52次)、石家庄(46次)是前三的城市,,,,,,这个意义上来看,,,,,,台州不愧是中国的“出口药都”。。。。。。。


(二)、2017年FDA警告信汇总分析


笔者分析了2016年12月至2017年11月底之间FDA共发布的64封警告信,,,,,,具体的警告信请参见FDA官网:https://www.fda.gov/ICECI/EnforcementActions/WarningLetters/default.htm。。。。。。。本文将会从被检查工厂所属国家、制造类型以及主要缺陷分布状况进行汇总分析,,,,,,以供大家参考!


64封警告信分别发给了12个不同国家,,,,,,其中巴西、菲律宾、新加坡、西班牙、英国的工厂分别收到一封警告信;; ; ;;;;意大利、日本工厂分别收到2封警告信;; ; ;;;;韩国企业收到3封警告信。。。。。。。而加拿大、中国、印度、和美国四国就瓜分了剩下52封,,,,,,其中中国和印度贡献最大。。。。。。。从图12可以看出,,,,,,收到警告信的中国工厂最多,,,,,,达18家,,,,,,占所有警告信的28.1%。。。。。。。印度工厂以16家之多排名第二,,,,,,占25%。。。。。。。当然,,,,,,这也不难理解,,,,,,从印度爆发出数据完整性问题之后,,,,,,FDA的检查之火从2015年大范围蔓延至中国,,,,,,导致最近两年FDA在中国和印度的检查次数和频率都有所增加,,,,,,这也导致了警告信数量增加。。。。。。。收到缺陷信数量第三和第四多的国家分别是美国和加拿大,,,,,,当然这并不代表这两个地区的质量管理水平低,,,,,,而是因为FDA对美国和加拿大的工厂检查次数较多有关。。。。。。。随着US FDA南美办公室的正式开始投入使用,,,,,,我们预期在墨西哥、巴西等南美国家的FDA检查频率会大幅提升,,,,,,可以预期将来南美企业拿到警告信的概率会大幅度提升,,,,,,这对于国内为南美客户做配套的企业要密切关注,,,,,,否则会受到牵连和延伸检查。。。。。。。


图12. 收到警告信的工厂分布

64家收到警告信的企业中,,,,,,有18家是API生产企业,,,,,,1家是API和制剂的生产企业,,,,,,而剩下的44家均是制剂生产企业,,,,,,达70.3%(参见图13)。。。。。。。 ?????杉鸉DA 对制剂企业的要求比API生产企业更高,,,,,,这也是很容易理解的,,,,,,毕竟制剂的风险要比API的高很多。。。。。。。国内准备做制剂出口,,,,,,尤其是无菌制剂出口的企业一定要做好充分的准备再进行申报,,,,,,以免浪费人力物力。。。。。。。对比2015年的数据,,,,,,我们发现FDA发给制剂企业的警告信占比大幅度提升了。。。。。。。应该是FDA内部风控系统开始正式运行的结果。。。。。。。这个重制剂轻视原料药的风控体系是否能真的避免大的药害事件发生

Copyright © 2017 77779193永利官网药业 保留公司所有权利

本网站未发布麻醉药品、精神药品、医疗用毒性药品、放射性药品、戒毒药品和医疗机构制剂的产品信息。。。。。。。

备案号:蜀ICP备18003335号-1 关于77779193永利官网  |   产品服务

【网站地图】【sitemap】